process  package  clean  control

 

Onsite Industrial Solutions, LLC
233 Salisbury St.
Morenci, MI 49256
United States

ph: 734-345-2525

sales@onsite-industrial.com

  • Home
  • Services
  • Contact Us
  • Process Design
  • Project Management
  • Automation

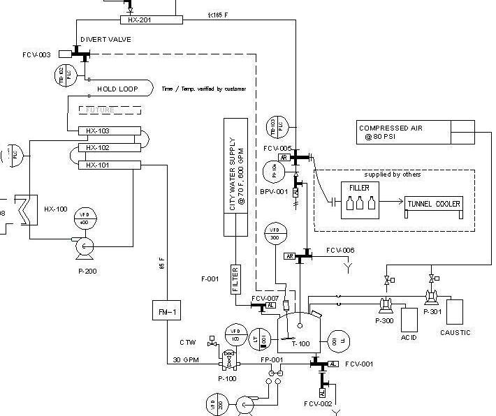
Process Design



                                                                                                 

 

Process integration is our specialty. We can provide turn-key solutions pulling mechanical, electrical and control components together for a homogenious process.

Specializing in:

  •  pneumatic conveying
    • dilute phase
    • dense phase
    • negative
  • batch processes
  • aseptic - low acid
  • high pressure pasturization
  • rotary cook
  • still retort
  • fresh ready-to-eat
  • high acid
  • acidified
  • HTST
  • pastuerized milk ordinance
  • extended shelf life
  • general sanitation
  • clean-in-place systems
  •  clean-out of -place systems
  • automated surface cleaning systems
  • packaging

Copyright 2009 Onsite Industrial, Inc.. All rights reserved.

Web Hosting by Turbify

Onsite Industrial Solutions, LLC
233 Salisbury St.
Morenci, MI 49256
United States

ph: 734-345-2525

sales@onsite-industrial.com